廖偉程 2020.4/
【編按】:本文為作者一系列「左家探源」作品之一。原為研究「鄭曼青與張欽霖相從經過」其中一章,因考證詳賅,篇帙完整,故獨立成文,先行刊出。
《鄭子太極拳十三篇》這本鄭曼青太師爺的專著,無論是對於本門的拳功傳承,抑或近代太極拳在理論思路上的繼承與開創,其重要性不遑多論。然而,這本書的撰述過程及寫作時間,卻一直是個謎。
一、書寫因緣
我們都知道,《鄭子太極拳十三篇》(以下稱《十三篇》)於民國 39 年(1950)11月在台北出版。但一本書的出版時間往往並非完稿書成的時間。根據鄭太師爺(以下稱太師爺)在書中〈自序〉末署有年/名:「三十五年重陽,永嘉鄭曼青自序于秣陵」(頁8)秣陵是南京舊稱,民國35年(1946)重陽節是陽曆十月三日。因此我們暫且大膽假設:民國 35 年十月在南京,就是《十三篇》全書完稿的時間與地點(詳後推論)。
那麼,《十三篇》又是從什麼時候開始寫的呢?
太師爺在《十三篇‧釋主旨》中曾說道,他學習的楊家太極拳(拳架)全套有百二十餘動,其中重複甚多,反覆不已,一般學習者頗耗心神,他一直想找機會「刪繁就簡」而未能實現。到民國 26 年(1937)一個偶然的機會到來。他在書中說:
二十六年,中日興戰,余主湖南省國術館事。因以訓練軍警學民之國術課程,太極拳為占重要地位,不得不手為刪削,以資廣為推行也……旋復甚得同仁及學者之讚許。故是書之作之有自也。(頁53–54)
這裡揭示《十三篇》一個重要的成書原因,就是因中日戰爭,太師爺在湖南國術館任職時,為了訓練軍警民而著手刪削拳架以方便推廣太極拳,因而有撰寫《十三篇》的動機及必要性。書中〈尊傳授〉也說道:
此書(指《十三篇》)繼楊師澄甫所著《太極拳體用全書》而作。蓋一本其遺訓,為以是拳功架過於冗長……不得不削繁就簡,由易而難,乃去其複式十之七,名之曰簡易太極拳。同門陳子微明,亟稱道之,且慫恿付梓,想不致有違師旨也。(頁56)。
文中太師爺除了說明《十三篇》是承繼其師楊澄甫《太極拳體用全書》(1934 年出版)外,還點出上一段引文中「旋復甚得同仁及學者之讚許」的「同仁/學者」之一,也是最重要的人,就是師兄陳微明。而陳微明對於閱讀《十三篇》稿件後的讚許肯定,以及「慫恿付梓」,也成了《十三篇》出版的一個重要原因。
還有一點很重要,就是此時的名稱是「簡易太極拳」,而非「鄭子太極拳十三篇」。對照起來,太師爺在後出的《鄭子太極拳自修新法》(簡稱《自修新法》,1967 年出版)的〈去三病‧小引〉中,對時間點以及過程有更清楚的說明:
民國二十七年春(1938),余主湖南國術館時,……余欲普遍推行太極拳,故於兩箇月內,即調集全省各縣國術館長以及教官四十人,余親授之太極拳。以時間不敷,故決計刪削,以成簡易拳套……爲三十七式。……此亦因時制宜,勿以余著之簡易太極拳以為簡也。(對日戰爭)勝利還都(南京)後,持此稿之滬(上海),商諸陳師兄微明,亟稱之曰,適與予同意。旋為序以表欣賞。(頁13)
以上這段有幾點值得注意:
第一,此書重要的「成書動機」時間是民國27年春在湖南國術館時,而非如前述所引《十三篇》「二十六年,中日興戰,余主湖南省國術館事。」時間差了一年。
第二,太師爺在「勝利還都」後,可能在民國 35 年底或隔年初,專程「持此稿」到上海去找師兄陳微明寫序的「此稿」,顯然此時書稿已完成。而從前引《十三篇》文字對照,確認陳微明也為《十三篇》寫序,落款時間是「丁亥四月」(《十三篇》頁1),丁亥年是民國 36 年(1947),與上述「持此稿」請陳寫序的時間吻合。所以「此稿」即《十三篇》殆無疑義。
第三,和前面《十三篇》第 56 頁引文一樣,《自修新法》此段依然稱當初開始著手寫書時,原來定名是「簡易太極拳」,而非後來的《十三篇》。
另外,在《自修新法‧後記》中,談到修習太極拳「首在有恆」後,接著說:「三十年前,余著《十三篇》後記中,曾特說明。」(頁116)這裡,我們認為斷句有誤,應為「三十年前,余著《十三篇》,後記中曾特說明」。何以如此推論?因為《十三篇》開始撰寫時間與該書〈後記〉的寫作時間不同(詳後)。《自修新法》是民國 56 年(1967)十月出版。從書前顧維鈞的序,落款「丙午」是民國 55 年(1966),應是《自修新法》完稿寫〈後記〉的時間。因此太師爺說「三十年前,余著《十三篇》」,三十年是其慣用的約略說法,推算回來,大約就是在民國 26–27年左右。對照起來,《十三篇》說「(民國)二十六年,中日興戰,余主湖南省國術館事」,《自修新法》說「民國二十七年春,余主湖南國術館時」,顯然,《十三篇》講民國 26年,是指「中日興戰」的時間,《自修新法》講民國 27 年春,才是到湖南任職國術館長的時間。
綜合前述引文,我們可以清楚地梳理如後:太師爺寫《十三篇》的「動機」在於民國 27 年春天在湖南教拳時,為「因時制宜」而將拳套簡化為 37 式,因此有寫《十三篇》的需求。「動機」與「需求」皆有了,這間接說明《十三篇》最早從民國 27 年已開始著手撰寫。而且,當初名稱是「簡易太極拳」。然而當時寫的「簡易太極拳」僅是今天存見《十三篇》的其中一部分,並非全貌。我們認為,從「簡易太極拳」到《十三篇》有一個成書的時間過程。
二、卷中「簡易太極拳祕要圖解」書寫時間
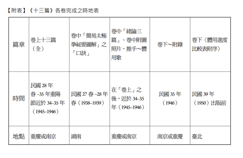
《十三篇》的寫作,顯然並非短時間內「一氣呵成」。前面引文中,太師爺在民國 35 年或隔年初去上海找師兄陳微明寫序時,顯然《十三篇》最基本的書稿已經完成。也就是說,這書最早從民國 27 年春天開始著手,遲至民國 35 年底時全書「大致」初稿完成,中間有漫長的七、八年時間。那麼,書中各卷在什麼時間寫成?最後完稿的是哪一篇?又在什麼時間?這就是上述所謂從「簡易太極拳」到《十三篇》有一個成書的時間過程。
首先,本文認為《十三篇》「卷中」的「簡易太極拳祕要圖解」(頁57–88)大部分文稿(不包括照片),特別是對簡化成 37 式拳架的內容說明(書中稱為「口訣」,見頁 89),應該是這本書最早完成的部分。時間在民國 27 春–28 年春(1938–1939)。
何以如此斷言?理由有二:第一,前面提過寫《十三篇》的「動機」,在於民國 27 年時在湖南教拳,為了「因時制宜」而將拳套簡化為 37 式;為了便於教拳,因而有寫書的需求。而這 37 式「簡易太極拳」的動作說明,更是需求中的需求。太師爺極有必要先編寫出一本「簡易太極拳」以為書面教材。也因此,即便後來書名改成《鄭子太極拳十三篇》,但「卷中」這部分卻依然稱作「簡易太極拳(祕要圖解)」。顯然,太師爺保留了初稿文字樣貌以及書名。
第二,由於太師爺之前(約在 1933 年)就受其師楊澄甫囑託編寫《太極拳體用全書》(編寫經過,見「參考書目」金仁霖先生2000 年的考證文章)。而《太極拳體用全書》以拳式的說明佔該書絕大多數內容。透過編寫這些拳式內容,太師爺自然對於撰寫拳式的動作說明十分熟悉,時隔僅僅五年,記憶猶新,此部分寫來相對容易而快速。此觀點可參照《太極拳體用全書》以及「簡易太極拳祕要圖解」中對同一式拳架的文字說明,讀者即可心領神會。
「卷中」的「簡易太極拳祕要圖解」37 式拳架的大部分相關稿件,太師爺最快從民國 27 年春天開始撰寫,直到民國 28 年暮春,估計一年內完成。何以這麼篤定?前面講過,為了教拳的「需求」,寫這 37 式的拳式說明必須「一氣呵成」在短時間內寫完。除此之外,最重要的是,隨著中日戰爭的擴大深入,恐怕也沒有多餘的時間拖延。
事實上,太師爺到湖南任職國術館長約一年後,民國 28 年眼見湖南即將捲入戰事,必須即刻離開湖南,並隨中央政府轉進四川重慶。最直接的證據就是他的《玉井草堂詩》中有兩首詩的時間序很接近,分別題為〈己卯上元客沅陵續夢中句〉及〈沅陵春暮〉。「己卯年」就是民國 28 年,沅陵在湖南省西部。這表示從民國 27 年春來到湖南後,直到民國 28 年「春暮」,太師爺都在湖南。《玉井草堂詩》編纂是按時間序排列,在上述兩首詩之後接著一首詩題為〈羊角蹟自彭水之涪州途中〉。「彭水」在今四川重慶東南,臨著烏江。「羊角蹟」在今重慶武隆地區,靠著烏江長灘羊角古鎮的一部分,「涪州」是今重慶市涪陵區中心。也就是說,民國 28 年春寫完〈沅陵春暮〉之後不久,太師爺就從湖南「避寇」進重慶。同時從這裡意外得知,他到重慶並非從長江過三峽,而是從烏江經羊角鎮入渝(重慶)。
綜上述,我們推定《十三篇》「簡易太極拳祕要圖解」大部分「三十七式」拳架的文字稿件(頁 57–88),是在民國 27 年春到 28 年春之間一年內在湖南完成。然而,「簡易太極拳祕要圖解」各式附圖照片以及「卷中」從頁 88「推手」至頁 100「體用歌」結束,卻是後來太師爺到重慶才拍攝以及書寫。這點容後說明。
三、卷下「附錄」書寫 時間
其次,我們認為《十三篇》「卷下–附錄」書寫的時間,應該是全書最後完成的部分,也就是接近民國 35 年,地點有可能在南京或重慶。從「卷下」〈太極拳論疑義答弟子問二節〉以及這部分其他篇章太師爺與學生的問答記錄看來,師生間已經使用《十三篇》其他的內容來討論,特別是「卷上」的十三個篇章。
以下我們舉幾個例子為證。
1.〈太極拳論疑義答弟子問二節〉第一節「問二」,學生問:「無使有缺陷處,無使有凹凸處,無使有斷續處。此論與師著〈太極拳之運勁與物理篇〉……」。
2.同上「問三」:「其根在腳,發於腿,主宰於腰,行於手指。其理固已詳於師著〈太極拳程序篇〉人階二三級章矣……」。
3.〈十三勢行功心解疑義〉「問六」中,學生問:「全身意在精神,不在氣,在氣則滯。……初甚疑之,旋讀師之〈程序篇〉天階三級,則渙然冰釋矣。」
這三段學生說的內容就是《十三篇》「卷上」〈勁與物理第七〉與〈別程序第十一〉所說「天地人三階」、「三階九級」等內容。顯然,「卷下」的師生問答出現前,「卷上」的內容已經完成,並且學生們都已看過,因此才能提問「卷上」的內容。由此推論「卷下」為最晚出,殆無疑義。
然而,《十三篇》全書最晚出現的內容應為,「卷下」第 107 頁〈曼青二十年來,體用進度比較表附序〉。該表「體用」項目的「耳目」部分,在「目前之狀態」寫道:「耳仍平常,目至今年已四十有九,視力反勝於前。」這表示製表時太師爺已經 49 歲,這年是民國 39 年(1950)。我們知道,民國 35 年在完成《十三篇》全書文稿後,或許因為隨後國共內戰爆發,國家正處在動盪中,故而未能立即印刷出版。直到四年後(民國 39 年)11 月來臺才能出版。相信前述〈體用進度比較表〉,或許還包含了〈後記〉以及附錄的《拳論》等,都是在等待出版的四年期間編寫的,並在民國 39 年出版前附於書中。
也因為有這個「後續」插曲,所以在前文一直強調,民國 35 年十月在南京,也就是「持此稿」去上海找師兄陳微明寫序的這個時間點,只是「大致」可以先認定全書大多數稿件完成的時間。這也是為什麼前文曾說過,在《自修新法》〈後記〉中,鄭曼青在談到修習太極拳「首在有恆」後,接著說:「三十年前。余著《十三篇》後記中,曾特說明」(頁116),這段文字的斷句有誤,應改為「三十年前,余著《十三篇》,後記中曾特說明」。其中原因就在於《十三篇》一開始撰寫時間與該書最後寫〈後記〉的時間,有很大的差距。「三十年前」只能推到一開始撰寫「簡易太極拳」時間(民國 27 春– 28 年春),而不能推到寫《十三篇》〈後記〉的時間(接近民國 35 年十月)。
因此,這句「三十年前,余著《十三篇》後記中」若非記錯時間,就是手民斷句有誤。而我們寧願相信是後者。
四、「卷上」書寫時間
有關《十三篇》「卷上」全部稿件、「卷中」的「緒論三篇」、「簡易太極拳祕要圖解」各式附圖照片,以及從第 88–100 頁的「推手」至「體用歌」等稿件,本文認為應該是在民國 28 年春天入渝(重慶)之後至民國 35 年十月重陽節之前寫完。可能時間點會比較接近民國 34–35 年,地點在重慶或南京。
先從「卷上」看起。在該卷〈變化氣質第四〉中,太師爺有一段話述及學拳時間,頗值得玩味。在這篇一開始,他說過去一直以為讀聖賢書才可以變化氣質,沒聽過練太極拳也可以如此。接著說:「余習太極拳,垂三十年矣。相繼無間者,且二十有一載。」(頁9)這裡牽涉到一個必要相關卻十分困難的問題,就是:太師爺到底從什麼時候起算學太極拳有三十年?而且沒有間斷(「相繼無間者」)學了 21 年?是從民國 21 年(1932)拜楊澄甫學楊家太極拳算起?還是從民國 19 年(1930)左右在葉大密上海武當太極拳社「研習斯術」算起?還是更早?是否有任何第一手文獻資料可以確認這個起算年份?這個答案牽涉到「卷上」成書的時間。所幸從他自己寫的兩篇〈自序〉中,足以拼湊出答案。
在《十三篇‧自序》說道:「余髫年有軟腳風痛病,百藥罔效,習易筋經而愈。弱齡患肺病,吐血咳嗽不已,習太極拳而愈。」(頁7)「弱齡」就是「弱冠」之意,指成人大約二十歲時。這裡自述大約二十歲左右時(推算為民國 12 年左右)因為肺病吐血咳嗽,在開始練太極拳後才好轉。同樣在楊澄甫《太極拳體用全書‧鄭序》中找到足以對照的說法。他在序中說道:「癸亥,岳任北京美術專門學校教授。有同事劉庸臣者,善斯術(按:指太極拳),以岳體羸弱,勉之學習。」(頁3)癸亥年就是民國 12年(1923),也是太師爺二十歲左右。因此知道《十三篇‧自序》所謂大約二十歲時因肺病吐血咳嗽而開始練太極拳的這一年,就是民國 12 年。而這年教他太極拳的就是北京美術專門學校的同事劉庸臣。這是我們查索太師爺所有相關原始文獻中,顯示其最早開始學習太極拳的年份。
在確認民國 12 年就是太師爺自述學太極拳的元年後,我們可以檢視前述《十三篇》「卷上」〈變化氣質第四〉這段「余習太極拳,垂三十年矣。相繼無間者,且二十有一載」的兩個年代「三十年」及「二十一年」的合理性。如果他在寫這段話時已經學太極拳「三十年」,那麼從民國 12 年回推,三十年就是民國 42 年(1953)。問題是,《十三篇》在民國 35 年書稿已經完成,民國 39 年十月出版,如何可能在民國 42 年還寫出這段話?「三十年」既然不可能,那麼,「二十一年」呢?從民國 12 年回推 21年,就是民國 33 年(1944),正好就是他在重慶的時間,也未超過民國 35 年重陽的最後完稿時間。所以,他在寫「卷上」〈變化氣質第四〉時,學習太極拳有「二十一年」才正確。反之,這也證明寫「卷上」的時間是在重慶時期。
那麼,明明只有 21 年的學拳時間,為何會出現「余習太極拳,垂三十年矣」?這「三十年」又是哪裡蹦出來的?
當我們再回頭細看《十三篇‧自序》中這段「余髫年有軟腳風痛病,百藥罔效,習易筋經而愈。弱齡患肺病,吐血咳嗽不已,習太極拳而愈。」才發現,三十年講的是「髫年」(幼年),也就是更小的時候因為軟腳風痛病而學習「易筋經」。可能由於易筋經和太極拳在某些方面類似,同樣是一種強調人體筋膜伸展收縮的運動,故而將幼年學的「易筋經」以其筋膜伸展收縮的運動性質,當成太極拳運動的一環。唯有如此,才能對此處所謂「三十年」學拳時間有合理解釋。
上述「回推」年份繞了一小圈,最主要的目的是要論證:太師爺在寫《十三篇》「卷上」各篇的時間,必然在民國 28 年春天入渝之後至民國 35 年十月重陽節之前。
我們再舉個例子。在「卷上」的〈起肺疾第十〉,說到肺病起因後,接著說:「余於二十九年及三十年,擔任國民商報醫藥顧問一欄。」(頁35)所以寫「卷上」這篇文章的時間,只能在民國三十年(1941)之後。同理,「卷上」的〈陸地游泳第五〉中,在說明太極拳的運動原理就像是在陸地上游泳後,舉當年和好友曹仲氏(電報科學家曹仲淵)討論為何「空氣可使重於鐵」的例子時,說:「近自原子彈發明試用後,則空氣重於鐵之說,何足怪哉。」(頁13)。直到民國 34 年(1945)八月美國在日本廣島、長崎投下原子彈後,原子彈才為世人所知。因此,我們斷定太師爺寫此篇的時間必然不早於此。
綜上所述,我們可以確認,《十三篇》「卷上」的十三篇文字,皆是在民國 28 年春天入渝(重慶)之後,至民國 35 年十月重陽節之前完成。時間上可能更靠近 34–35 年。
五、卷中「緒論三篇」書寫時間
最後,本文認為《十三篇》「卷中」的「緒論三篇」、「簡易太極拳祕要圖解」各式附圖照片,以及從第 88–100 頁「推手」至「體用歌」等稿件,也是在民國 28 年春天以後至民國 35 年十月重陽節之前完成。地點應在重慶或南京。
先看「卷中」「緒論三篇」的〈尊傳授〉,太師爺首先說明這本書的寫作是承繼其師楊澄甫遺訓,也說明了自己之所以「筆諸於書」不單是想「強種強國」,更希望對全人類有所貢獻。因此「窮二十年之心力,得述其要略,都十三篇,即以命名。」(頁56)。
這裡有兩個重點。
第一,「窮二十年之心力,得述其要略」這句說明他開始學習太極拳到寫此段的時間是「二十年」。前文已推論「二十一年」學拳時間的計算,證明時間點約為民國 33–34 年。此處不再贅述。
第二,「都十三篇,即以命名」,表示此時已經寫完「卷上」十三個篇章,全書並以「十三篇」命名。由此可以證明,最初稿件稱作「簡易太極拳」時,「卷上」的十三個篇章還沒出現;等到後來寫完這十三個篇章,全書才以「十三篇」命名。
依此推論,「卷中」的「緒論三篇」寫作時間是在「卷上」之後,時間上可能更靠近 34–35 年。
六、卷中「推手」至「體用歌」書寫時間
其次,我們看「卷中」第 88 頁「推手」部分。開頭就說:「余上述圖解之攬雀尾,即推手之基本動作。又釋程序篇,謂天階為知覺作用之運動,曰聽勁,曰懂勁,曰階及神明,此三級也,亦皆基於推手。」(頁 88)可見寫此段時,「卷上」〈別程序第十一〉已經寫完。因此,「推手」稿件的完成時間,也只能是在寫完「卷上」十三個篇章之後。
當我們再進一步用太師爺編校的楊澄甫《太極拳體用全書》來檢視《十三篇》「卷中」的「推手」及「大扌履」各節細部內文時,也同樣發現:較早期寫的「簡易太極拳三十七式」拳架文字說明,和《太極拳體用全書》的拳架文字,其寫作風格與用字遣詞方面比較接近。但在寫「推手」及「大扌履」時,無論是寫作形式、篇幅、用字遣詞,都有相當大的不同。
因此,我們有理由認為從第 88–100 頁「推手」、「大扌履」以至「體用歌」等稿件,也是後來在重慶或南京所完成,且時間上可能更靠近 34–35 年。以下對於《十三篇》書中拳式圖照的年代考證,當更能支持上述論點的正確性。
七、「卷中」照片拍攝時間
當我們看「卷中」第 88 頁「推手」這段文字時,還發現了一件值得注意的事。太師爺在說明了推手的基本原則後,繼而說到「圖解」照片時寫道:「此圖曼青與郭生琴舫合攝」,也就是說,在「推手」的四幀照片中,和太師爺演示動作的人就是他的學生郭琴舫。這讓我們想起李壽籛爲《十三篇》寫的〈序〉中有一段描述:
中日興戰,余避寇巴山,得識鄭君曼青。居處近,過往亦密,相與研幾太極拳推手及玄功,最相契合。……蓋源本楊師澄甫。……乙酉春,我同盟國美利堅陸軍駐渝者百餘人,每週有聯歡會。……乃邀請與會,曼青介余及其弟子郭琴舫、張紀培等五六人,參加表演太極拳推手。(頁5)
「乙酉年」就是民國 34 年。可知郭琴舫、李壽籛此時和太師爺都在重慶,並且因為共同研習太極拳及推手而過從甚密。不獨由郭琴舫一起演示「卷中」推手拳照,在大扌履的五幀拳照說明為「余與同門學兄李壽籛同攝」(頁93)。因此可以推斷,「卷中」推手及大扌履演示拳照,都是太師爺在民國 28 年春天之後「避寇」到重慶時期所拍攝。拍攝的時間可能接近「乙酉年」,也就是民國34年。
有趣的是,回頭看卷中「簡易太極拳祕要圖解」的三十七式拳架照片,會發現這些照片的背景竟和「推手」以及「大扌履」演示照片的完全一樣。這說明這些照片都是接近民國 34 年時,在重慶同一地點拍攝。
由此可以證明,當年太師爺在湖南完成「簡易太極拳」初稿時,並未能配置這些圖照;一直要到民國 34 年左右在重慶拍攝這些拳照後,才能將文字與照片「合體」成為後來的完整書稿。
八、結語
根據本文論證,《十三篇》是從民國 27 年春天開始在湖南撰寫。首先寫的是「卷中」「簡易太極拳祕要圖解」37 式拳架內容(頁 57–88)大部分文字(不包括照片),並在一年內完成,當時稱為「簡易太極拳」。而該書其他部分,包括「卷上」全部稿件、「卷中」的「緒論三篇」、「簡易太極拳祕要圖解」各式附圖照片,以及從「推手」至「體用歌」,還有「卷下」全部稿件,都是在民國 28 年春天入渝(重慶)之後至民國 35 年十月重陽節之間完成。這部分可能的書寫時間點比較接近民國 34–35年,地點在重慶或南京。單就「卷下」看,應是全書最後完成的部分,接近民國 35 年。「卷下」〈體用進度比較表〉、〈後記〉以及「附錄」的《拳論》等文獻,則是在民國 39 年十月出版前夕才編寫入書中。
九、餘論
在文章結束前,我們似乎不能不對太師爺自己在時間序比較後面,或在「專欄」上一些關於《十三篇》成書的說法,做一些釐清。
甲、〈太極拳淺說〉的說法
首先,在民國 45 年(1956)八月,太師爺寫了一篇不算短的文章〈太極拳淺說〉,並分六次在《台灣新生報》以專欄形式刊登。文章「前言」中,先說明了寫作目的以及學習太極拳的要點後,接著說道:「余十年前著有《鄭子太極拳十三篇》,窮二十年之心力,始告厥成。」(見吳國忠《先師的思路》頁176)。往前推「十年」就是民國 35 年,在這裡直接證明我們之前關於成書時間的推論。除此之外,其中說的「窮二十年之心力,始告厥成」和前文中引《十三篇》頁 56「窮二十年之心力,得述其要略,都十三篇」是一樣的。可以解釋為,學習了二十年太極拳,才能累積這麼多經驗來寫《十三篇》。
乙、〈太極拳哲理〉的說法
在太師爺七十歲時(民國六十年,1971)曾應當時太極拳學術研究會韓振聲理事長邀請,做了一場演講。這場演講後來根據李野文先生的演講筆記,整理成〈太極拳哲理〉一文。演講中,他說到練太極拳其實沒有祕訣,就是要下苦功。接著說:「我著了一本《鄭子太極拳十三篇》,這是根據澄甫老師口授要點以及我數十年的經驗與心得而寫的,但斷斷續續的寫,就寫了二十年,在台灣才印出來。」(見吳國忠《先師的思路》頁75)。雖然「斷斷續續的寫,就寫了二十年」似乎是說「這書寫了二十年」,但若是看前後文,其重點是在強調「這是根據澄甫老師口述要點以及我數十年的經驗與心得而寫的」。本文認為,太師爺在漫長的學拳過程中,必然寫下一些學習心得以及記錄老師所傳授的「口訣」。這些文字成為他日後撰述專書的基礎,那是再自然不過。但若因此就說《十三篇》是從記下筆記時開始寫的,這就犯了邏輯上的誤謬。因為「記筆記」和「寫書」是基於兩種完全不同的動機。試想,若是他真的「寫了二十年」,那麼從《十三篇》成書的民國 35 年回推二十年,就是民國15年。那年,他才剛到上海,不要說還沒見過澄甫祖師爺,連葉大密先生的拳社都還沒去過;僅僅在民國 12 年和劉庸臣學了一個月,就會有「動機」寫太極拳的專書?這實在匪夷所思。
我們還可以舉出一個證據。在《十三篇‧自序》中說,當年他因覺得楊家的「家傳絕業」應該留下專書,以免失傳。因此在與同門匡克明請求下,《太極拳體用全書》才得以在民國 23 年(1934)刊行。接著,他說道:「其時余之所得尚膚淺,不知有裨乎人類,若是其大也。」(頁8)這裡主要是說,當時只知道不想讓絕藝失傳,才催促老師出書。但因為自己對於太極拳「所得尚膚淺」,因此不知道它對全人類是有大益處。在此要強調的重點是,民國 23 年時,太師爺已入楊門兩年,在此之前已學習太極拳好幾年,但仍是覺得自己「所得尚膚淺」。那麼,一個覺得自己「所得尚膚淺」的人,有可能開始「寫書」嗎?!當然,從前文的論證可以看出,《十三篇》的成書時間確實如他所說「斷斷續續」寫了好多年,然而這些時間加起來至多不超過十二年,絕非二十年。因此,本文認為〈太極拳哲理〉這段話強調的是「二十年的經驗」,而非「二十年的寫作時間」。至於這樣的論點是否的當,在此就教於前輩們。
【參考書目】
1. 鄭曼青《鄭子太極拳十三篇》,1950,台北(2000 年,高雄太極拳學會監印)
2. 鄭曼青《鄭子太極拳自修新法》,1967,台北(2007 年三版,時中學社)
3. 鄭曼青《玉井草堂詩》,1951
4. 楊澄甫著、鄭曼青校,《太極拳體用全書》,1934,上海。(收入楊澄甫著、邵奇青校《楊澄甫武學輯注─太極拳體用全書》,2016,北京科學技術出版)
5. 金仁霖〈我所知道的《太極拳使用法》和《太極拳體用全書》的編寫經過〉,2000,原載台灣《太極學報》22 期(收入《慰蒼先生金仁霖太極拳傳錄》,2018,北京科學技術出版)
6. 姚夢谷〈鄭曼青先生事略〉,1975,《鄭曼青先生哀思錄》附冊(收入吳國忠《先師的思路》,2007,頁 6–10)
7. 吳國忠《先師的思路》,2007,台北,神龍視聽文化圖書出版
刊登於 2020 年《原幾》雜誌第四期


